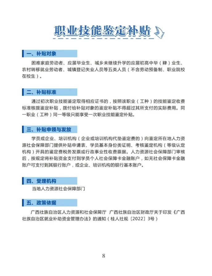
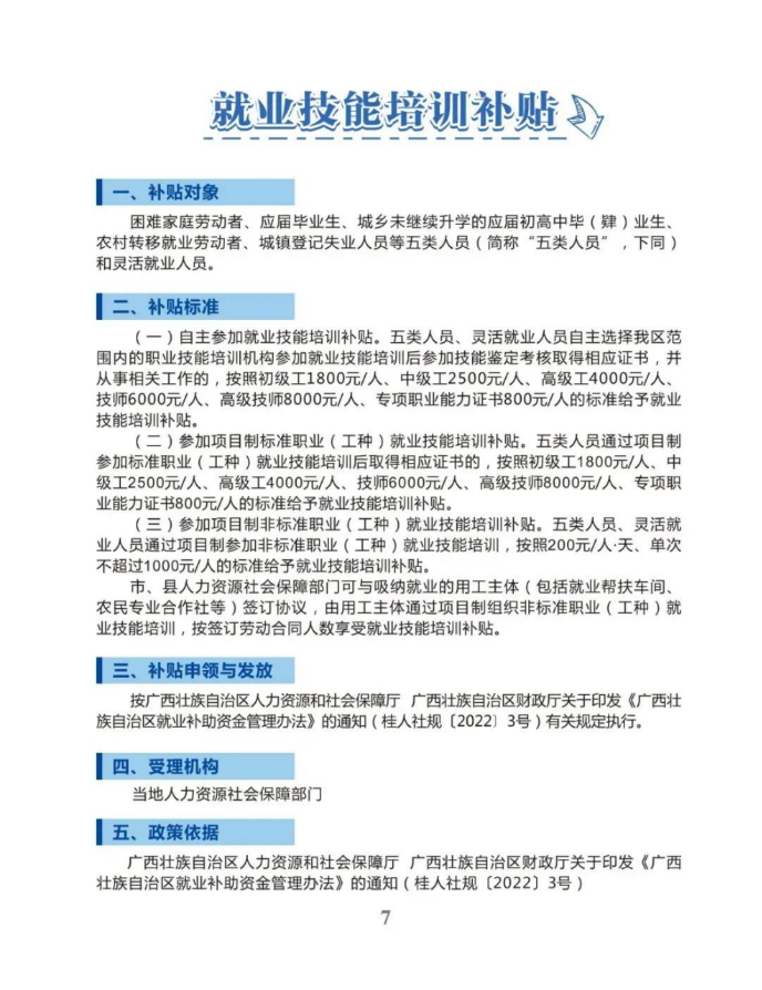
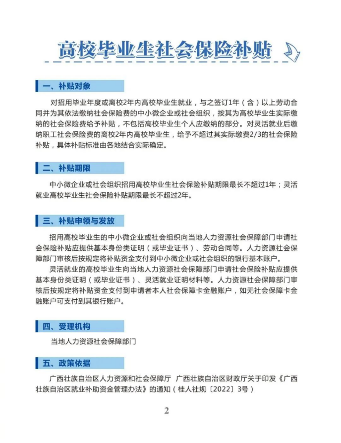
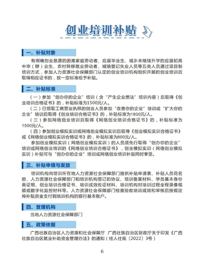
就业服务丨新鲜出炉!请查收《广西高校毕业生就业创业政策服务手册》~

2023/05/27 13:22    阅读:

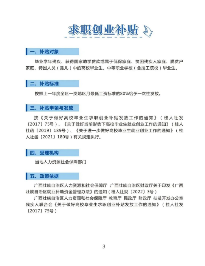
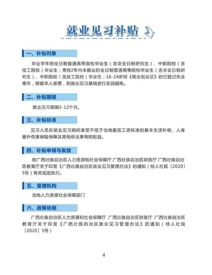
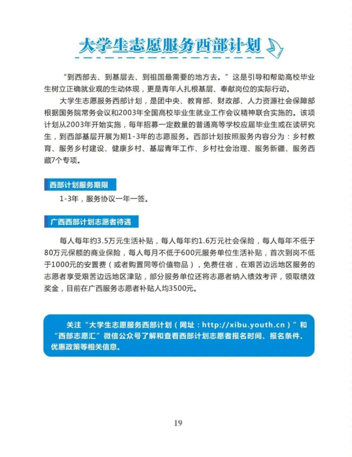
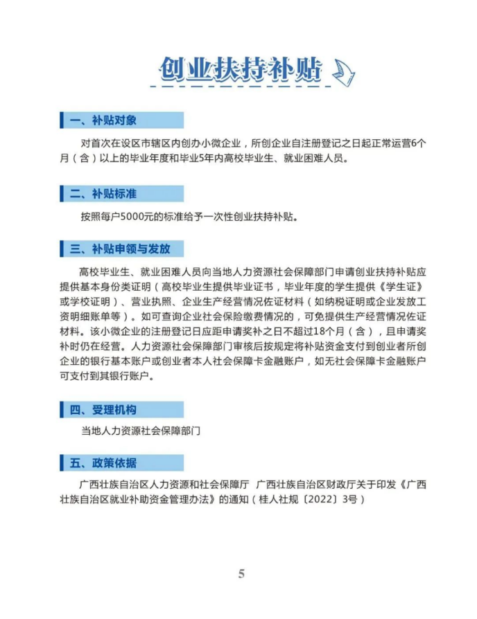
近日,广西壮族自治区人才服务中心聚焦高校毕业生求职创业需求,梳理和编写了《广西高校毕业生就业创业政策服务手册》,帮助高校毕业生和用人单位知晓政策、享受政策,更好助力高校毕业生就业创业。

 

 

 

 

 

 

 

 

 

 

 

 

 

 

 

 

 

 

 

 

 

 

 

 

 

 

 

 

 

 

 

 

 

 


                                                                                                                              来源丨广西壮族自治区人才服务中心

                                                                                                                              编辑丨黄伟洋

                                                                                                                              审核丨刘诚

 




关闭